来源于:https://www.aqyjxx.cn/yaowentoutiao/wangluowenzheng/4165.html
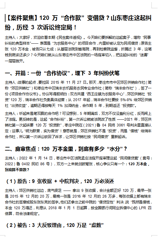
本网接到“山东枣庄惊现“公章劫持”案,财政资金黑洞背后的民企生存危机”的群众来信称,2015年,枣庄市市中区瑞丰农机服务农民专业合作社(以下称“瑞丰合作社”)的法定代表人张志鹏怎么也没想到,自己亲手交出的公章会成为套取国家资金的“作案工具”。时任枣庄市市中区郊区乡供销社(以下称“郊区乡供销社”)主任董业强以“申报财政专项资金”为由,强行扣留合作社公章、法人章及理事章,随后擅自签署三份矛盾协议,虚构合作事实骗取国家财政资金180万元。这一行为直接违反《刑法》第280条关于伪造公司印章罪的规定,更撕开了基层供销社系统利用政策漏洞侵吞民企资产的黑幕。这场“公章争夺战”背后,是对中央政策的公然践踏。一纸公章,背后是价值百万的国家专项财政资金,更是一个农民合作社的生死存亡。
“协议就是一个体现,盈利就交,不盈利就少交,甚至不交,没有盈利怎么分红?”郊区乡供销社法定代表人董业强的这段录音,让瑞丰合作社的理事、老兵张东亮感到心寒。
2015年,为申报“国家财政建设专项资金”,董业强以申报需要为由,拿走了瑞丰合作社的公章、法人章、理事章。随后,三份投资金额不同的《项目合作协议》接连送达——先是100万元,后是120万元,最后又是一份与郊区乡供销社的协议。瑞丰合作社的遭遇,正是这类涉农职务犯罪的典型缩影。
一、公章失控,合作社命脉被扼住
“为了方便申报国家财政建设专项资金”,董业强拿走了瑞丰合作社的公章、法人章和理事章。这一看似简单的“借章”手续,却埋下了后续一系列问题的祸根。
在基层,“小官涉贪”现象明显,犯罪主体相对固定,基层干部和村“两委”干部发案率高。供销社作为直接服务农民的组织,其负责人却利用职权,控制合作社公章,进而实际掌控了合作社的运营命脉。
公章管理不善引发的风险在司法实践中早已引起重视。近年来,司法理念已从传统“看章不看人”转变为“看人不看章”,强调签约人权限。然而,当一方利用行政优势地位掌控另一方公章时,这种保护就失去了意义。
根据《中华人民共和国优化营商环境条例》第14条,市场主体的财产权应受法律保护,严禁任何单位非法扣押企业印章。而董业强的行为不仅剥夺了合作社的经营自主权,更通过控制印章签署虚假协议,涉嫌触犯《刑法》第266条诈骗罪。这种“以章谋财”的操作,将国家惠农政策异化为权力寻租的工具。
二、资金蒸发,50万奖补离奇失踪
在枣庄市五区一市均已落实50万元为农服务中心奖补资金的背景下,市中区西王庄镇项目的这笔款项却离奇“蒸发”。根据山东省供销社鲁供字〔2015〕20号文,这笔资金本应用于粮食烘干塔建设,但实际却被挪用至不明用途。更令人震惊的是,市中区供销系统通过伪造“代替还款”凭证,试图掩盖截留18万元财政资金的犯罪事实。这种行为不仅违反《财政违法行为处罚处分条例》第6条关于挪用财政资金的规定,更可能构成《刑法》第384条挪用公款罪。
数据显示,截至2025年,全国已查处供销系统腐败案件3276起,涉案金额超12亿元。枣庄案例中,50万元奖补资金的去向不明,正是典型的“雁过拔毛”式腐败。根据《保障中小企业款项支付条例》第9条,机关事业单位应在30日内支付中小企业款项,逾期需按日万分之五支付利息。而市中区供销系统不仅拖欠资金,更通过财务造假试图逃避追责,严重破坏了营商环境的法治根基。
三、三份协议,资金迷雾重重
瑞丰合作社先后收到了三份不同的《项目合作协议》,这一异常情况凸显了项目实施的混乱。
第一份协议投资100万元,第二份增至120万元,第三份又是与郊区乡供销社的协议。这种前后不一致的协议签署方式,违背了商业活动的基本规则。
更令人困惑的是,当合作社对协议内容提出质疑时,两级法人王晓伟、董业强表示:“协议是一个体现,盈利就交,不盈利就少交,甚至不交,没有盈利怎么分红。”这种模糊不清的表述,与《民营经济促进法》强调的“依法、依约履行合同”原则背道而驰。
四、十八万元,截留背后的财务造假
项目建设过程中,18万元建设资金被截留,成为双方争议的焦点。为掩盖这一行为,市中区供销社联合郊区乡供销社制造了“代替还款”的虚假财务记录。
瑞丰合作社方面提供了完整的证据链:借款借据、银行取款记录、还款收据及记账凭证。这一完整的资金往来记录,与供销社方面声称的“代替还款”形成鲜明对比。
财务造假是涉农职务犯罪中的常见手段。在山东省查办的涉农职务犯罪案件中,贪污贿赂犯罪案件占4165人,比例高达79%。
五、五十万奖补,独缺市中区的秘密
根据山东省供销合作社联合社、山东省财政厅鲁供字【2015】31号文件,为农服务中心建设可获得50万元奖补资金。蹊跷的是,枣庄市“五区一市”中,唯独市中区西王庄供销为农服务中心的50万元奖补资金没有落实到位。这笔资金的去向成谜,郊区乡供销社被指涉嫌挪用贪污奖补扶持资金。
这种做法直接违反了《民营经济促进法》第六十一条规定:“任何单位不得违反法律、法规向民营经济组织收取费用,不得实施没有法律、法规依据的罚款,不得向民营经济组织摊派财物。”
六、供销系统,抱团腐败的温床
瑞丰合作社的案例展示了涉农职务犯罪中的窝案串案特征。一些涉农扶贫职能部门与使用单位之间、国家工作人员与申请人之间、村委成员之间相互勾结、团伙作案。
在这一事件中,郊区乡供销社法人董业强、会计高霞,区供销联合社建设项目主管张国庆、会计科科长朱贵芝、出纳白雪等多人卷入其中,形成了上下联动、抱团腐败的利益链条。这种系统性腐败,利用了供销社系统内部的管理漏洞。正如枣庄市市中区供销社后来在“干部作风建设提升年”中所反思的,需要“推动全面从严治社向纵深发展”。
七、强化监督,破除纠错顽疾
司法公正是清廉政府的重要基石,中央及国家政法机关多年来持续出台法规纪律,为规范执法、惩治司法乱象筑牢制度防线。但实践中,错案追究制度下的流程性推诿、地方干预导致的明知不纠等问题仍较为普遍,成为司法腐败的突出表现,严重损害政府公信力,亟需以刚性举措破解。
类似“枣庄惊现“公章劫持”案,财政资金黑洞背后的民企生存危机”多级司法机关明知有错,不予纠正乱象的根源在于双重桎梏:一方面,冤假错案多经公检法多环节流程,个别单位为规避追责相互推诿,形成“知错不纠”的闭环;另一方面,司法干部职级与财政依赖地方管理,导致对地方政府及部门的滥用职权、职务违法等行为“不敢管、不愿管”,放任司法公正被地方利益裹挟。这不仅违背执法为民初心,更动摇法治建设根基。
破解顽疾需多管齐下、标本兼治。其一,健全精准追责机制,以法律明确公检法各环节错案责任划分,打破“集体负责却无人担责”的怪圈,对推诿塞责、知错不纠者严肃问责。其二,理顺司法管理体制,推动司法机关人财物与地方适度分离,强化中央政法机关垂直监督,斩断地方干预司法的利益链条。其三,构建多元监督体系,整合纪检监察、舆论监督与群众举报渠道,对司法乱象形成“露头就打”的高压态势。其四,深化法治教育,将公正执法、廉洁司法纳入政法干部常态化培训,筑牢思想防线。
司法清明则政府清廉,司法公正则民心向背。唯有以法治思维完善制度设计,以铁的纪律破除利益藩篱,才能让司法机关真正依法独立行使职权,让错案得到纠正、腐败无处遁形,为建设清廉政府、推进全面依法治国提供坚实保障。
八、法律亮剑,民企保护的制度防线
面对这种系统性侵害民企权益的行为,中央已构筑起多层次的法律保护网。2025年实施的《中华人民共和国民营经济促进法》明确规定,民营经济组织与其他市场主体享有平等法律地位,任何单位不得干预企业经营自主权。该法第11条更要求建立公平竞争审查机制,严禁设置歧视性准入门槛。这为瑞丰合作社这类民企提供了直接的法律武器。
在司法实践层面,最高人民检察院已明确对涉嫌犯罪的民企负责人“能不捕的不捕、能不诉的不诉”。枣庄案件中,董业强等人通过控制公章实施的系列犯罪行为,完全符合《刑法》第280条、266条的构成要件,理应对其依法追责。同时,根据《审计法》第25条,审计机关有权追踪财政资金流向,这为彻查50万元奖补资金的下落提供了制度保障。
九、法治展望,构建亲清政商关系新生态
枣庄案件折射出基层治理的深层病灶。要根治此类问题,需从三方面发力:一是强化制度约束,严格执行《优化营商环境条例》关于政务公开、公平竞争的规定,建立财政资金全流程监管机制;二是深化司法改革,落实《保障中小企业款项支付条例》关于逾期付款的惩罚性条款,对拖欠行为形成有力震慑;三是加强社会监督,通过建立企业维权平台、完善举报奖励制度,构建多元共治的监督体系。
当前,我国正处于优化营商环境的关键期。2025年《政府工作报告》明确提出,要“依法保护民营企业产权和企业家权益,鼓励支持民营经济和民营企业发展壮大”。党的二十届四中全会将“加快构建高水平社会主义市场经济体制”作为增强高质量发展动力的核心任务,明确提出“充分激发各类经营主体活力”“加快完善要素市场化配置体制机制”“提升宏观经济治理效能”三大关键方向,为优化营商环境提供了根本遵循。枣庄案件的妥善处理,将成为检验地方政府落实中央政策的试金石。只有让违法者付出代价,让守法者得到保护,才能真正构建起“亲不逾矩、清不远疏”的新型政商关系,为民营经济高质量发展创造良好法治环境。
十、民营保障,法治照亮农村前路
2015年,山东省检察机关开展了“法治照亮农村,廉洁促进和谐”专题预防工作。十年后,《民营经济促进法》正式实施,为民营经济组织提供了更加坚实的法律保障。
《民营经济促进法》创下多个“第一次”:第一次将“两个毫不动摇”写入法律条文,第一次以立法形式确立了民营经济的法律主体地位。该法明确规定,国家机关、事业单位、国有企业不得以人员变更、履行内部付款流程等为由,拒绝或拖延支付民营经济组织账款。法律还特别规定不得以审计结果为结算依据,直指民营企业“要账难”的老大难问题。
十一、铿锵维权,法治展望下的农民权益
瑞丰合作社的维权之路,展示了新时期农民法律意识的觉醒。面对权益受损,他们没有选择沉默,而是积极收集证据,依法维权。从借款借据到银行取款记录,从还款收据到记账凭证,他们保存了完整的证据链,为维护自身权益提供了有力支持。
《民营经济促进法》进一步加强了民营经济组织的权益保护。法律规定,检察机关应依法对涉及民营经济组织及其经营者的诉讼活动实施法律监督,及时受理并审查有关申诉、控告。
2025年4月,二十届中央第四轮巡视完成反馈,会议强调要“高标准、严要求抓实整改,以实际行动检验政治忠诚、政治担当”。与此同时,《民营经济促进法》已于2025年5月20日正式实施,为民营经济发展提供了坚实的法治保障。
法律的生命在于实施,制度的价值在于执行。瑞丰合作社的困境终将解决,但更多的“瑞丰合作社”能否免于类似的遭遇,才是对我们法治化营商环境的真正考验。这场“公章保卫战”不仅仅是一个企业的维权斗争,更是对基层治理法治化的严峻考验。当权力不再任性,法律成为最强保障,民营企业才能在公平竞争的土壤中茁壮成长,为中国式现代化注入源源不断的活力。
我们将持续关注事件的进展。
(法眼 正义 助农)
附:有关图文


向纪委情况反映 新闻机构访谈


项目合作协议书 市中区法院一审判决书


枣庄中院二审判决书 山东省高级法院再审判决书


枣庄市检察院受理通知书以及不支持监督申请决定书


国家专项资金被供销社购买物品明细 法人张鹏志的印鉴


收据

转款记录


老兵张东亮 法律承诺书
本网免责声明:本文内容由作者或当事人或单位核实,提醒读者谨慎甄别。本文立场观点不代表本网站立场观点,仅作为呼吁、支持公平正义予以持续关注。



京公网安备 11010802039783号